Mimo Capital (MIMO) et Parallel Protocol (PAR) : les coulisses du crypto-euro décentralisé de demain
Nous vous évoquions il y a peu l’arrivée d’un stablecoin adossé à l’euro, le PAR, émis grâce à Parallel Protocol. Mimo Capital, une entreprise basée à Singapour, dirigée par Claude Eguienta, anciennement connue sous le nom de TenX.
Cet article promotionnel vous est proposé en collaboration avec Mimo Capital.
Parallel Protocol fonctionne avec deux jetons : le PAR, son stablecoin, et le MIMO, son jeton de gouvernance. Nous étudierons dans cet article l’architecture qui permet à Mimo Capital de proposer un outil nécessaire à l’expansion de la DeFi : un actif numérique stable indexé sur l’euro, algorithmique et décentralisé sur Ethereum.
Parallel Protocol (PAR) – Un stablecoin algorithmique
Si vous êtes familiers avec l’univers des cryptomonnaies, vous savez déjà ce qu’est un stablecoin. Ces jetons numériques ont un prix indexé sur une monnaie étatique, comme le dollar ou l’euro. Il y a plusieurs manières d’arriver à cette fin. Certains stablecoins sont adossés aux réserves de l’entreprise émettrice, comme l’USDT de Tether. On parle alors d’actif numérique stable, collatéralisé en monnaie fiat.
Il est également possible d’émettre un stablecoin qui sera collatéralisé en cryptomonnaie. C’est le cas du DAI de MakerDAO. Dans ce cas, il faut s’assurer que le collatéral crypto est toujours suffisant pour que le prix du stablecoin… reste stable. Afin que son prix ne soit pas impacté par la volatilité, il est sur-collatéralisé.
La quantité en circulation de l’actif est ajustée pour garder son cours cohérent. Si le prix de la cryptomonnaie sous-jacente augmente, la quantité de stablecoins émis augmente. Si son prix baisse, les stablecoins sont rachetés ou brûlés, ce qui fait diminuer l’offre disponible.
Dans le cas des stablecoins algorithmiques, cet ajustement est réalisé automatiquement, grâce à un smart contract.
Bien entendu, le stablecoin idéal est aussi décentralisé. Les liquidités lui servant de collatéral sont la propriété des utilisateurs du protocole.

Caractéristiques du jeton PAR
Le PAR est le jeton utilitaire de Parallel Protocol : un stablecoin algorithmique indexé sur l’euro, décentralisé grâce à la blockchain d’Ethereum – un token ERC-20. Le protocole assure la croissance des liquidités apportées par les utilisateurs grâce à des mécanismes incitatifs.
Les pools de liquidités (les comptes Ethereum où sont stockés l’argent des acteurs du marché) sont gérés grâce à un AMM ou automated market maker. Nul besoin de carnet d’ordres : les algorithmes remplacent les faiseurs de marché traditionnels. La liquidité est ainsi ajustée de façon dynamique par un smart contract.
Dans la cas du PAR, les pools de liquidité sont alimentés par les utilisateurs eux-mêmes. L’emprunteur dépose des ethers en collatéral au sein du protocole, qui crée le vault correspondant. Grâce à ce collatéral, il pourra emprunter des liquidités en stablecoin. Le protocole émet ces PAR selon plusieurs critères.
Les paramètres à connaître
Parallel Protocol sert donc à créer (mint, forger) un crypto-euro. Avant de présenter son fonctionnement, il nous faut définir quelques termes supplémentaires.
- Le Minimum Collateralization Ratio (MCR) – ratio minimum de collatéral – définit la quantité maximale de PAR dont l’emprunteur pourra disposer en fonction de son dépôt/collatéral. Par exemple, un MCR de 150 % signifie que l’emprunteur doit déposer au moins une fois et demie la valeur de sa dette.
- Le Liquidation Ratio (LR) – ratio de liquidation – définit le MCR à partir duquel l’emprunteur sera liquidé. Par exemple, si son MCR descend à 130%, son collatéral sera liquidé afin de revenir au MCR minimum de 150%.
- Le Health Factor – facteur de santé – est le ratio entre le MCR à l’instant t de l’emprunteur et le MCR minimum requis. Si ce facteur diminue et passe en-dessous de sa valeur plancher (= 1), le vault sous-collatéralisé sera liquidé.
Les constantes précédentes sont assignées par le protocole, en fonction de la cryptomonnaie apportée en collatéral dans les vaults.
- L’Origination Fee – les frais originels – correspond aux frais prélevés lors de la création du vault (et donc de la dette associée).
- Les Borrowing Fees – frais d’emprunt – sont les taux d’intérêts que l’emprunteur doit rembourser avant de pouvoir récupérer son collatéral. Bien sûr, ils augmentent au cours du temps.
Ce que garantit Parallel Protocol
Le protocole doit assurer les propriétés suivantes :
La quantité totale de PAR est toujours garantie par une quantité supérieure de collatéral :
PAR.totalSupply() < value(totalCollateral)
La dette totale gérée par le protocole doit être équivalente à la quantité de PAR émise, assortie des frais prélevés :
PAR.totalSupply() + mintableFeeIncome = totalDebt()
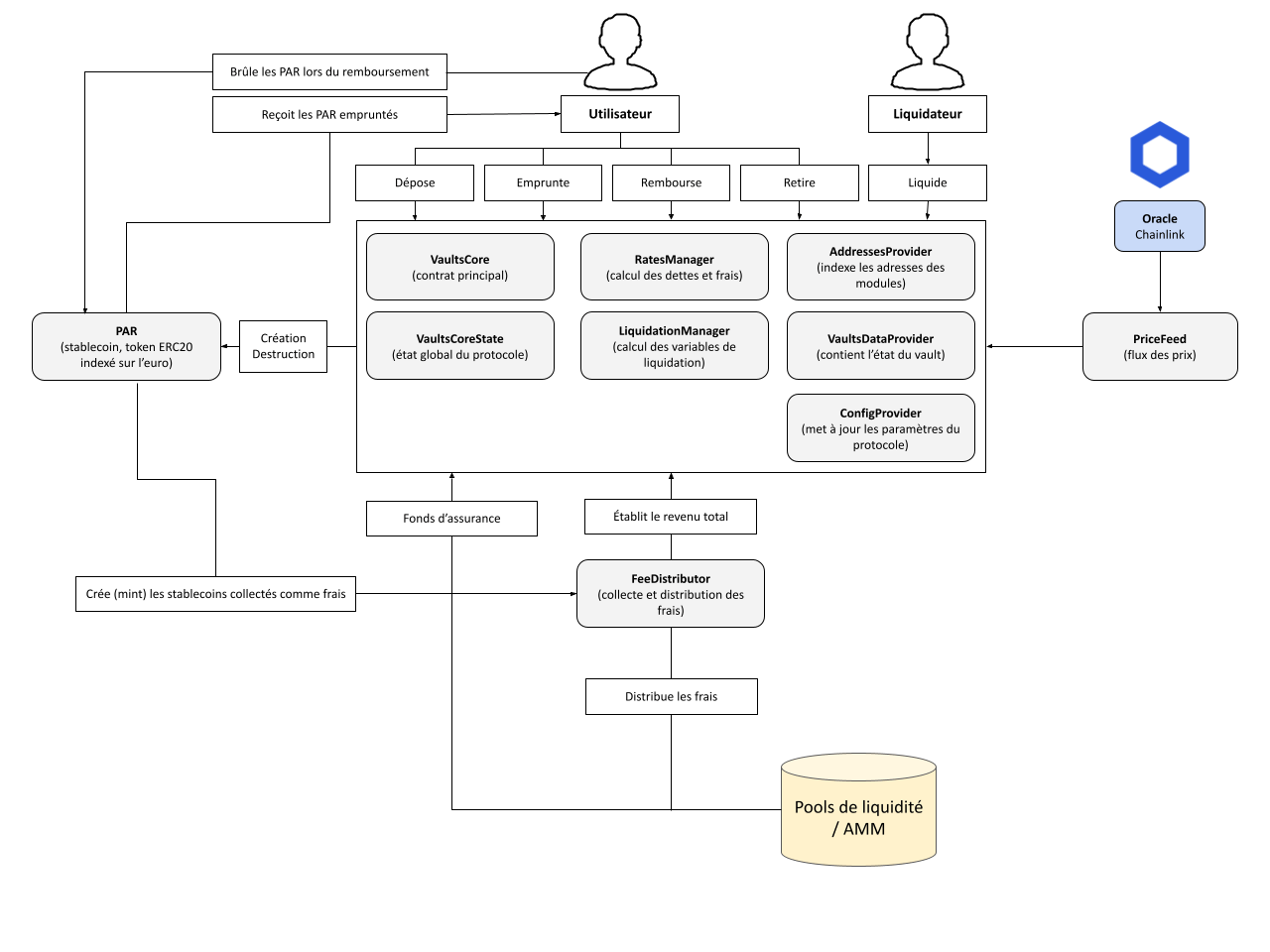
Toutes ces relations sont codées au sein de divers smart contracts :
- Premièrement, le contrat principal (Vaults Core) sert à interagir avec le protocole ;
- Le Vaults Core State contient l’état global du protocole, pour chaque type de collatéral disponible ;
- Le PAR est l’ERC20 correspondant à notre stablecoin adossé à l’euro ;
- Le Rates Manager est le contrat servant à calculer la dette et les frais pour chaque vault ;
- Le Liquidation Manager calcule les facteurs de santé et les variables de liquidation ;
- Le Price Feed est chargé de récolter les prix en monnaie fiat des cryptomonnaies déposées en collatéral, via Chainlink ;
- Le Fee Distributor collecte et distribue les frais du protocole ;
- Enfin, l’AddressProvider indexe les adresses des différents modules du protocole.
Puisqu’un schéma vaut mieux que mille mots, voici comment se présente l’architecture de Parallel Protocol.
Dans la pratique, les utilisateurs déposent leurs liquidités au sein des vaults/pools. Ils pourront alors obtenir une quantité correspondante de PAR.
Fonctionnement des pools de liquidités
Dépôt de fonds
Lorsqu’un utilisateur souhaite déposer des fonds, le protocole va tout d’abord vérifier que son collatéral est suffisant. Si c’est le cas, les cryptomonnaies sont transférées dans un vault, dont le solde correspondant sera mis à jour.
Emprunt
Lors d’un emprunt, le protocole calcule les frais à prélever. Il va ensuite vérifier que le collatéral de l’emprunteur est suffisant (facteur de santé >= 1). Le smart contract va ensuite mettre à jour le solde du vault et créer de nouveaux PAR pour l’emprunteur.
Retrait
Les utilisateurs peuvent retirer leurs fonds tant que leur facteur de santé ne descend pas au-dessous de la valeur minimum. Le protocole effectue les vérifications nécessaires puis exécute le transfert.
Remboursement
L’emprunteur peut, à tout moment, rembourser toute sa dette ou seulement une partie. Les jetons PAR correspondants sont ensuite brûlés.
Liquidation
Le collatéral couvrant les jetons PAR doit être toujours suffisant. Si ce n’est plus le cas, les liquidateurs entrent en jeu. Ce sont des acteurs du réseau qui cherchent à faire du profit, car ils perçoivent le collatéral liquidé ainsi qu’un bonus de liquidation. Un fonds d’assurance, composé grâce aux frais de plateforme, permet de s’assurer que la liquidation sera garantie, même dans le cas où le collatéral total du vault est inférieur au niveau de dette. Le ratio de liquidation permet d’utiliser le fonds d’assurance seulement lorsque c’est nécessaire.
Calcul des taux
Le smart contract calcule, de façon dynamique, le montant de la dette de chaque vault, ainsi que le taux d’intérêt chargé à l’emprunteur. La dette totale d’un vault correspond à la valeur que les emprunteurs doivent rembourser afin de pouvoir retirer la totalité de leur collatéral. Il s’agit donc du dépôt initial, auquel s’ajoutent les frais prélevés durant toute la durée de l’emprunt, ainsi que les éventuels frais de liquidation. Ce taux est variable selon le type de cryptomonnaie composant le collatéral.
Calcul des frais
Les frais sont collectés au niveau du protocole. Seuls les emprunteurs paient ces frais, il y en a donc trois types : l’origination fee (les frais prélevés lors de l’emprunt), le borrowing fee (les intérêts payés durant la durée de l’emprunt) et le liquidation fee (les frais collectés lors d’une éventuelle liquidation).
Pour l’instant, 10 % des frais vont dans le fonds d’assurance. Les 90 % restants sont utilisés pour récompenser les fournisseurs de liquidité. Cela permet d’inciter les utilisateurs du protocole à alimenter les AMM en permanence.
Il y a bien sûr un autre mécanisme incitatif pour les emprunteurs comme pour les fournisseurs de liquidités : le fameux jeton MIMO.
MIMO – Le jeton de gouvernance de Parallel Protocol
Le jeton MIMO est dédié à la gouvernance du protocole, et est distribué aux utilisateurs qui créent des PAR via l’emprunt, tout comme à ceux qui apportent des liquidités dans les pools des AMM.
Le liquidity mining
L’apport de liquidités au sein des pools AMM (liquidity mining) est récompensé en MIMO. Chaque semaine, la quantité de jetons MIMO émise diminue de 5,55 %. Au départ, durant la première semaine, 55,5 millions de MIMO ont été créés. La fonction de distribution du MIMO est définie par :
ÉmissionHebdomadaire = 55 500 000 ∗ 0.9445semaines
La quantité maximum de MIMO ne dépassera donc jamais un milliard de jetons. Je vous laisse vérifier le calcul 🙂
La gouvernance de Parallel Protocol
Le jeton MIMO permet à ses détenteurs de participer à la gouvernance du protocole, à travers plusieurs smart contracts. Ils peuvent ainsi voter quant aux modifications du code, de façon décentralisée. Pour ce faire, ils doivent verrouiller des jetons. Ces MIMO “stakés” confèrent un poids de vote : il dépend du nombre de jetons immobilisés et du temps de verrouillage. Ce poids est dégressif : il est maximal lors du verrouillage des MIMO, puis décroît de façon linéaire avec le temps, jusqu’à tomber à zéro.

Ce sont les utilisateurs qui choisissent cette période de verrouillage : ils peuvent la modifier à tout instant. Le maximum est fixé à 4 ans (au-delà, l’utilisateur ne recevra pas de poids de vote supplémentaire).
Système de propositions et vote
Afin de proposer une modification du protocole, l’utilisateur doit détenir au moins 0,02 % des jetons MIMO verrouillés. Une fois la proposition soumise, le vote dure 3 jours. Si la majorité la supporte, et qu’elle reçoit l’approbation d’un pourcent des MIMO verrouillés, elle est exécutée après un délai de 2 jours.
Toutes les décisions sont exécutées on-chain via une version améliorée du système de gouvernance de Compound, Governor Alpha.
Parallel Protocol et l’essor de la finance décentralisée
Voici comment fonctionne Parallel Protocol, nouveau venu dans la DeFi ! Afin de fournir un actif numérique stable, algorithmique et décentralisé adossé à l’euro, le PAR, Mimo Capital a choisi d’utiliser les automated market makers et le liquidity mining. Le jeton MIMO, qui n’est pas encore listé sur les plateformes d’échange, est déflationniste. Il permet d’interférer sur la gouvernance du protocole, et sert également à récompenser les acteurs du réseau.
Si vous souhaitez tester Mimo, il vous suffit de connecter votre portefeuille MetaMask au protocole, puis d’apporter des liquidités. La plateforme est présentement expérimentale, mais fonctionnelle.
- Le whitepaper de Parallel Protocol
- Audit des smart contracts
- Telegram
- Blog
Pour plus d’informations sur l’équipe de Mimo Capital, l’interview de son fondateur (français) Claude Eguienta, réalisée par Sami, est disponible sur notre chaîne YouTube.


