
Crypto : L’UE publie une classification des cryptoactifs qui seront concernés par le règlement MiCA
L’Europe se prépare à MiCA. Après des mois, voire des années de discussions, d’échanges et de rencontres, le règlement Markets in Crypto-Asset, de son petit nom MiCA, devrait entrer en vigueur à partir du 30 décembre prochain. C’est avec un mélange d’impatience et d’angoisse que l’industrie attend ce grand jour pour la régulation des actifs crypto au sein de l’Union européenne et il convient de clarifier un maximum de points techniques avant la fin de l’année.
Et on peut dire que ce n’est pas chose aisée vu le nombre de produits différents qui existent sur le marché et étant donné la volonté des régulateurs européens de couvrir tout le champ des possibles. Le 14 juin dernier, l’Autorité bancaire européenne avait commencé à publier des normes techniques, mais aujourd’hui, on fait un grand pas en avant avec un petit guide de la classification des cryptoactifs que nous allons voir tous ensemble. Prêts pour une séance de technocratie à la sauce européenne ? C’est parti.
Les trois Autorités de Surveillance Européennes publient une petit guide pratique pour classer les cryptoactifs…
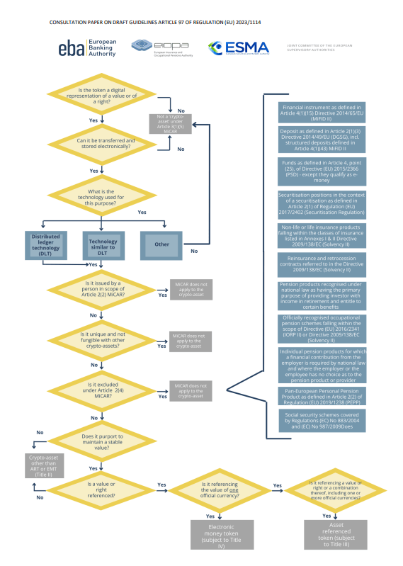
Le tableau que vous allez découvrir aujourd’hui est issu des travaux de trois agences de régulation européenne qui sont l’Autorité Bancaire Européenne, l’Autorité Européenne des Assurances et des Pensions Professionnelles et l’Autorité Européenne des Marchés Financiers. A l’origine de ce projet, l’idée plutôt bonne de proposer un tableau dynamique où on pourrait déterminer quel produit financier tombe sous le coup de MiCA en répondant simplement à « oui » ou « non » à un certain nombre de questions simples. Pour rappel, à ce stade, l’UE reconnait trois types de cryptoactifs :
- les Electronic Money Token (EMT) qui sont des versions numériques de la monnaie traditionnelle et qui font référence à une monnaie fiduciaire unique, vous les aurez reconnus, ce sont les stablecoins.
- il y a ensuite les Asset Referenced Token (ART) qui sont relativement similaires aux EMT mais qui font référence à différents actifs comme par exemple un panier de cryptoactifs, au prix du pétrole ou à plusieurs actifs différents
- Les autres cryptoactifs sont la dernière catégorie un peu fourre-tout où on retrouve tous ceux qui ne rentrent pas dans les deux autres catégories comme Bitcoin, Ethereum et toutes les cryptomonnaies dont la valeur ne dépend de rien d’autre que leur propre cours sur les marchés.


…et savoir lesquels tombent sous le coup du règlement MiCA
Une fois ces trois catégories en tête, il conviendra de se poser les questions suggérées par le document ci-dessus pour déterminer à quelle catégorie le cryptoactif appartient et si oui ou non, il tombe sous le règlement MiCA et finalement dans quelle section. Les émetteurs d’ART sont également invités « à publier un livre blanc avec une section juridique qui précisera la nature du jeton en question et les justifications expliquant pourquoi il n’est pas un EMT ou un autre type de cryptoactif », de même pour tous les cryptoactifs qui ne relèvent pas des EMT ou des ART, « les livres blancs doivent inclure une explication décrivant leur classification ».
Les services de l’UE précisent que les intervenants du marché sont invités à soumettre leurs commentaires sur le document de consultation d’ici la mi-octobre et qu’une audience virtuelle aura lieu le 23 septembre à ce sujet pour éclairer les derniers doutes et ils seront probablement nombreux ! Mais ne soyons tout de même pas trop taquins avec nos chers technocrates européens qui ont quand même réussi le tour de force de faire entrer 40 pages de textes dans un graphique compréhensible.
D’ailleurs Patrick Hansen, directeur principal de la stratégie et de la politique de l’UE chez Circle, s’est fendu d’un message résolument positif dès la publication du document qu’il conclût dans un très encourageant « test très utile à mon avis ». Il faut dire que bon gré mal gré, les acteurs institutionnels européens et mondiaux attendent depuis trop longtemps un cadre règlementaire auquel se référer, et cela quel qu’il soit. Contraignant un peu, beaucoup, passionnément ou à la folie, il faudra bien faire avec et ne pas laisser l’Amérique ou l’Asie prendre trop d’avance dans un secteur bouillonnant où les semaines paraissent des années.
